MENU
您所在的位置: 首页» 人才培养» 招生信息

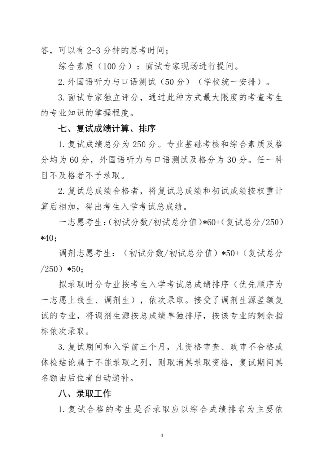
0638太阳集团官网2020年硕士研究生招生复试实施细则

相关附件

TOP